2026赛季中超联赛第8轮,北京国安主场对阵天津津门虎的比赛票务信息公布。比赛将于北京工人体育场进行。
票务申购4月19日启动
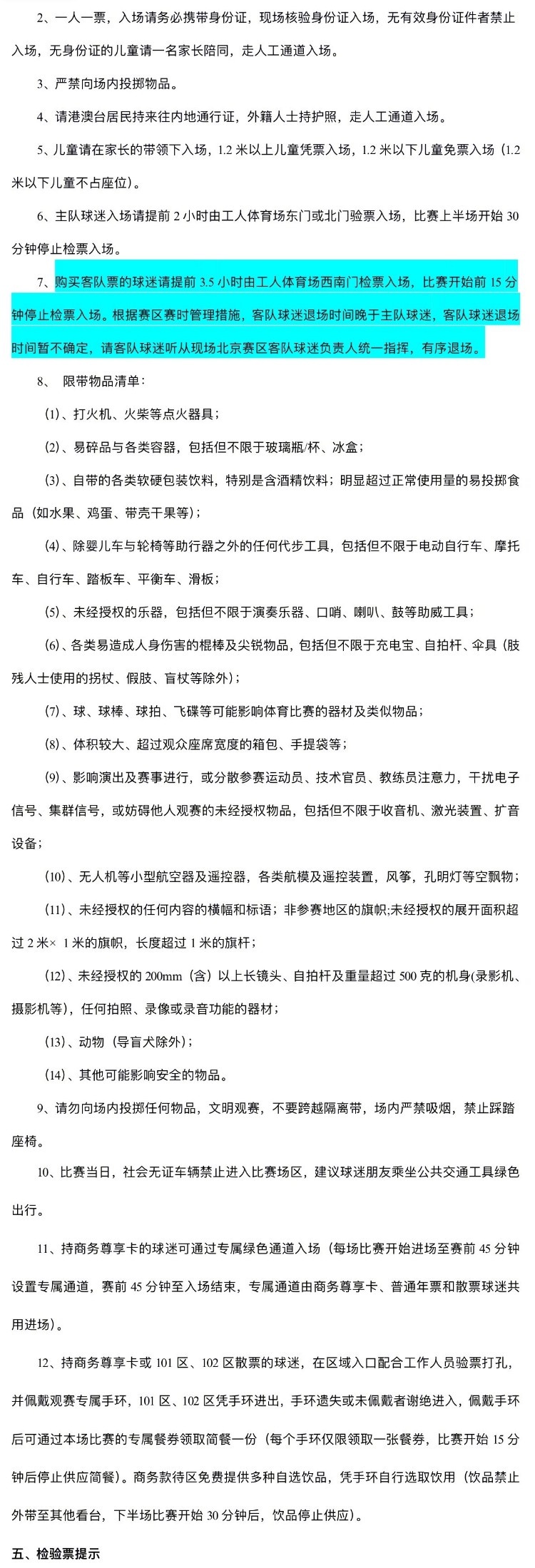
官方购票渠道将于4月19日上午10点正式开放申购。具体票价区间、购票流程及入场须知,已通过官方平台发布详细公告。

球迷需通过指定官方平台完成购票操作。公告强调,请购票者仔细阅读全部票务规则与观赛要求。
京津对决再度上演
此役为京津德比。国安前7轮战绩为4胜2平1负,积14分暂列积分榜第3位。津门虎战绩为3胜3平1负,积12分位列第5。

两队本赛季首次交锋。上赛季两次交手,国安主场1-0取胜,客场与津门虎0-0战平。
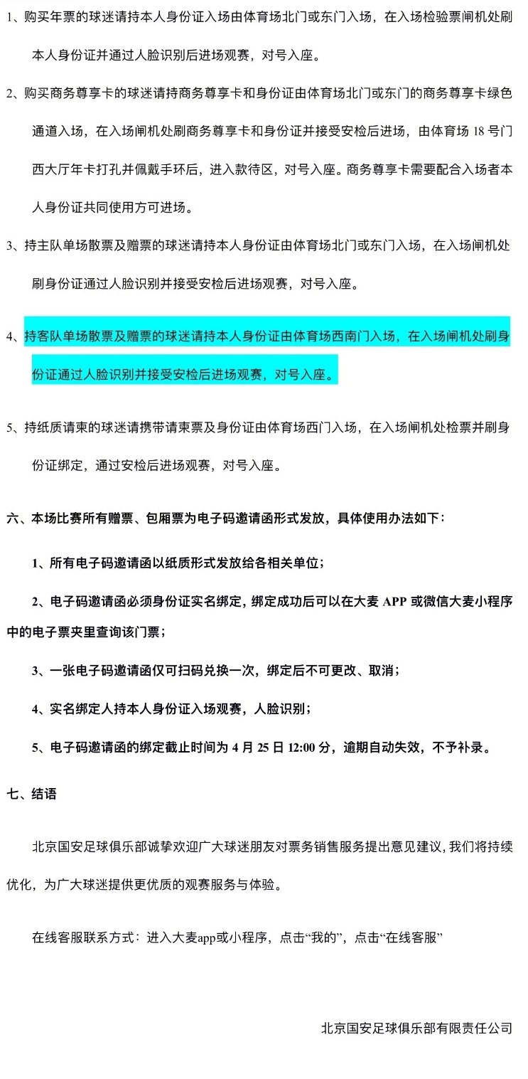
官方渠道发布完整公告
赛事组织方表示,所有票务信息均以官方公告为准。公告包含完整的购票链接、座位图及注意事项。

公告提醒:“请各位球迷详细阅读图中的公告内容。” 未在官方渠道购票可能无法入场。

比赛具体开球时间尚未在票务公告中明确,需后续关注赛程更新。
成都蓉城
重庆铜梁龙
云南玉昆
大连智行
沈阳城市
四川九牛
青岛西海岸
山东鲁能